SKLOCH ENG1 Group Project

Architecture Diagrams

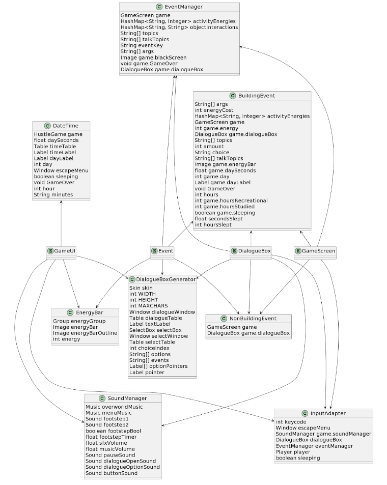
Initial class diagram with packages


Second version of class diagram with packages


Initial state diagram for screens


Second version of state diagram for screens


CES sub-diagram for event management

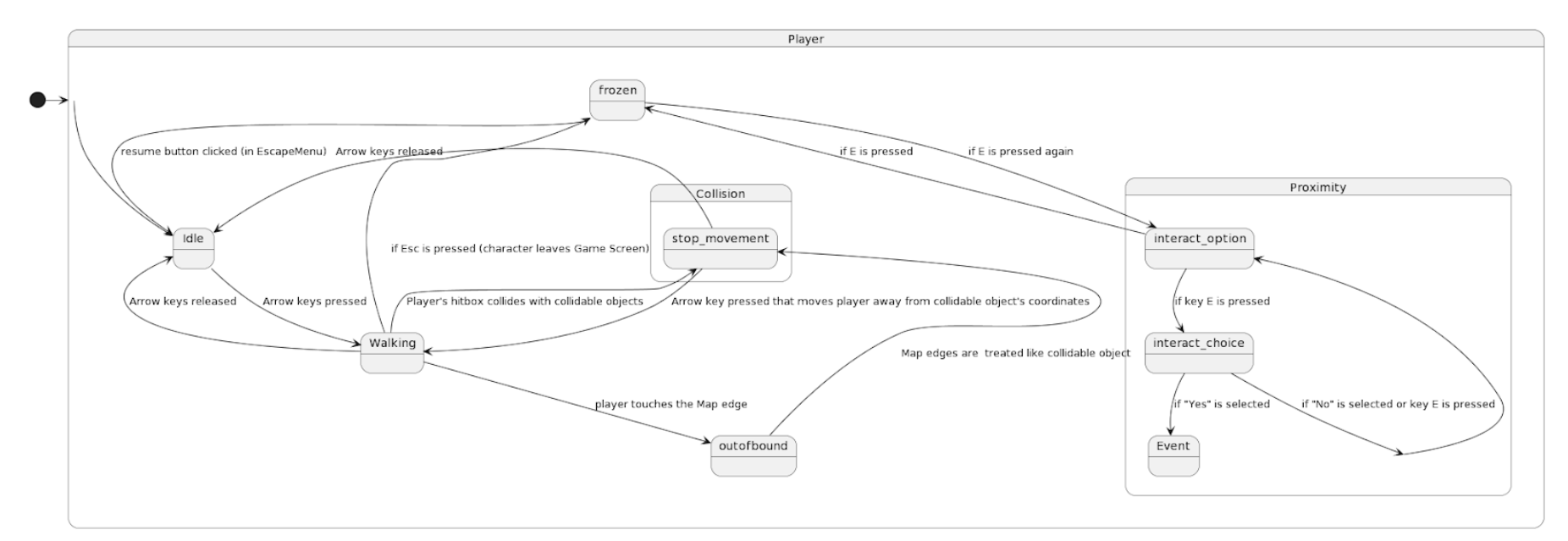
Player movement state diagram